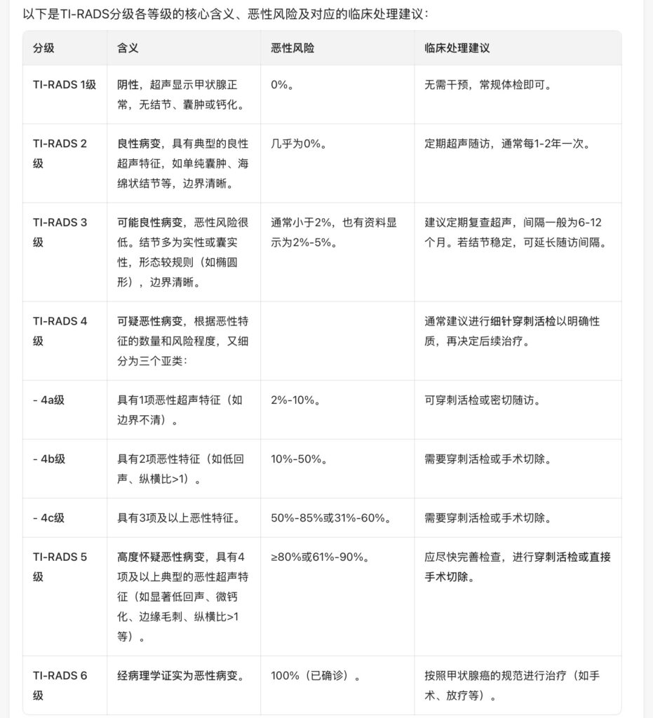
TI-RADS分级(全称甲状腺影像报告和数据系统)
TI-RADS分级(全称甲状腺影像报告和数据系统)是超声检查中用于评估甲状腺结节恶性风险的标准化分类系统。该系统根据结节的超声特征(如成分、形态、边界、回声、钙化等)将其分为1至6级,级别...
胃粘膜病变流程
胃粘膜病变流程图,如果看不清可点击查看大图 定义 正常胃粘膜:绝大多数人胃镜下粘膜表现; 慢性浅表性胃炎:在幽门螺旋杆菌或药物等因素影响下胃粘膜发生水肿、充血,甚至糜烂的表现 慢性萎缩...
消化道息肉内镜下治疗
消化道息肉内镜下治疗方法较多,包括内镜直视下金属圈套切断息肉,息肉蒂部注射无水乙醇等药物或冷冻治疗,电凝电切术,电热活检钳术,微波和激光凝固术等。本节重点介绍高频电凝电切术。该法是...
Cullen(卡伦)征是什么
Cullen征又称卡伦征,简单地说,是指腹腔内大出血时出现的脐周围发蓝的征象。根据红细胞分解阶段的不同,脐带周围的“变色区域”还可为绿色、黄色或紫色。 其背后的机理是后腹膜出血渗入镰状韧...
loki第一季,据说周三更新
今天先从头条看到有解说,去网上找了第一集看完了,第二集暂时还没看到,不知道哪里更新的快,留个地址等待结果。 [link href=https://www.z2py.com/movie/28ccaa773bff42e9bfa7fc0ccc0728f6]资...
关于PPI处方精简的10条最佳实践建议
1. 所有服用PPI的患者均应定期审查是否具有PPI使用指征并记录该指征。该审查应由患者的初级保健医生负责。 2. 所有无明确长期PPI使用指征的患者均应考虑进行PPI处方精简。 3. 大多数有长期PPI使...







